跳到主要內容區
Menu
Menu
文大首頁 Pccu
網頁導覽 Web navigation
網站管理 Website management
本所首頁 Home
本所簡介 About us
本所現況 Current Situation
未來發展 Future Development
辦學特色 Features
本所沿革 History
博士班課程地圖 Doctor Course Map
碩士班課程地圖 Master Course Map
交通資訊 Traffic Information
師資介紹 Faculty
專任教師 Full-time Professor
兼任教師 Adjunct Professor
研究生專區 Graduate
各項考試作業時程
博士班 Doctor
碩士班 Master
選課方式 Course Selection
其他表格與資訊 Others
博士班-畢業論文目錄 Doctor Thesis
碩士班-中國大陸組-畢業論文目錄 Master Thesis - China Mainland Group
碩士班-國家發展組-畢業論文目錄 Master Thesis - National Development Group
相關法規 Relevant Regulations
English Master's Program on China Studies
Study Process Regulations-全英文新生手冊
Introduction to English in all courses
Courese list
招生專區 Admission
招生公告 Admissions announcement
招生資訊網 Admissions Information
招生報名系統 Registration System
本功能需使用支援JavaScript之瀏覽器才能正常操作
首頁
最新公告
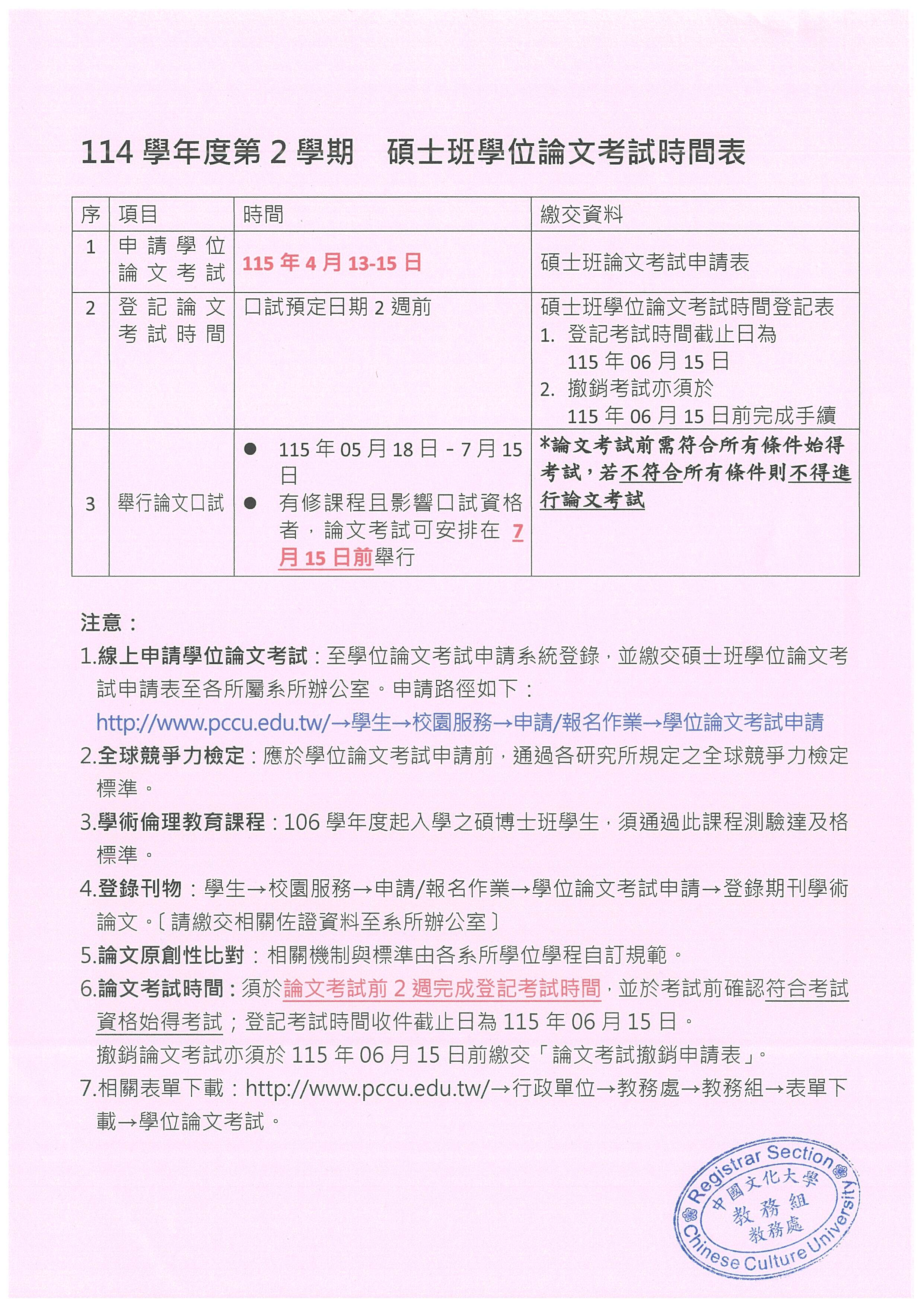
【學校公告】114學年度第2學期碩士班學位論文考試相關時間及繳交資料
字體大小調整
小
中
大
本功能需使用支援JavaScript之瀏覽器才能正常操作
相關
請繳交以下表格
相關表格下載:
https://crrysm.pccu.edu.tw/p/412-1153-17466.php?Lang=zh-tw
瀏覽數:
友善列印
分享
Close (Esc)
Share
Toggle fullscreen
Zoom in/out
Previous (arrow left)
Next (arrow right)